[創作] 同期、前輩,還有我84
「怎麼辦………我好緊張…手心都是汗了」
『沒事啦,我家很隨和的,就當作去住民宿之類的』
「話不是這樣說……就…吼唷,我穿這樣不會很奇怪吧?會不會很沒禮貌?
果然還是該穿套裝……不對,早知道那天逛街就該去買件洋裝、不,是小禮服才對,
吼唷怎麼辦,等等有時間繞去百貨公司嗎?我、我去挑個衣服,很快的」
在南下的車上,坐在副駕的麗雯緊張兮兮地說個沒完
一下擔心頭髮有沒有剪壞,一下擔心底層染了紫色的頭髮會不會太不端莊,
然後從鞋子擔心到包包,現在又在焦慮穿著是否妥當
其實昨天一下班她就拉著我去她家裡,看她換上一套又一套的衣服直到深夜
最後還是問了Chat GPT、GROK、Gemini等AI才決定,而且還不惜買付費版
也是我們第一次見識到AI有多猛,真的會給足了建議呢
也因此差點睡過頭,因為等她挑好衣服我們又做了兩次,到快三點才睡
我本來沒有要做的,但據她本人說,消除焦慮最好的方法是做愛,就撲倒我騎上來了
顯然是相當焦慮,因為昨晚都做了兩次還無法消除緊張
所以比預計的早上六點還要晚了兩個多小時去租車行牽車,上路已經快十點
但反正我也沒有約好時間,到得了就好,只有傳個訊息通知上路了
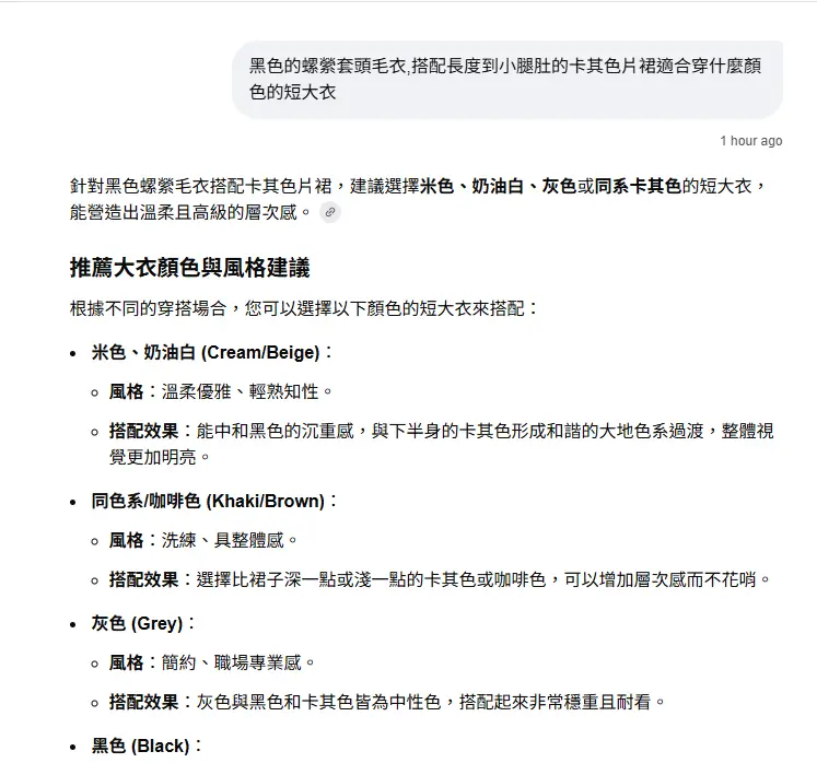
現在化上淡妝的她穿著黑色的螺縈高領毛衣,搭配長度到小腿肚的卡其色片裙,
底下穿著黑絲襪,外加一雙比米色深一點的瑪莉珍鞋,算是頗安全的打扮
本來還想照AI建議地搭配絲巾,可是臨時又找不到就作罷了
打算盤起頭髮,可是又覺得這樣會讓底層的紫色挑染跑出來不太好,舉棋不定中
她在車上已經換了好幾次綁法,最後在維持不綁或是公主頭之間猶豫
一路到台南的車程很長,我有叫麗雯先在路上吃個早餐,以免暈車
但她以「怕嘴巴味道很噁,或是打招呼被看到牙齒卡髒東西就慘了」回絕了
看麗雯緊張到這個地步,不禁開始想像,某天的將來角色互換,我是否也會一樣
前提是如果沒有東窗事發,我們還在一起
-------------------------------------
那天被宜恬脅迫硬上之後,旅程也順利迎來終點,我們日後四人都過著自己的日常
我也和麗雯說好,在過年前來台南和我的家人見個面
因為我在大賣場的工作還很菜,不可能排到休假,要一路忙到過年後,沒辦法回家
於是只有短短的兩天可以回我老家,回程有一天要邊玩邊北上
當我開口邀完她後,麗雯先是愣住,接著滿臉通紅,然後一路紅到腳趾去
啊對,我是在某天下班後到她家吃飯、做完愛後說的,所以才看得那麼「透徹」
過不了多久她就一陣爆哭,說我是第一個帶她見家人的男友,她很感動
我也被她這麼可愛的反應弄哭了
真的真的好感謝老天爺讓我遇到這麼好的一個女生
乍看之下我現在的人生算是一帆風順,可是啊,我心頭卻還卡著一根刺
沒錯,就是宜恬再次用性愛影片威脅我
雖說至今宜恬無聲無息,可是從回國後我就一直擔憂著會不會被麗雯知道這件事
就算我把宜恬傳來的那些性愛影片訊息刪了,原檔還是在她的手上
從視角來看,她應該是用針孔或Google眼鏡之類的方法偷拍
是說……我也記不得那天她有戴眼鏡嗎?
那天我的確是被脅迫,可是…………我和麗雯確認關係前,和宜恬的一夜情也是事實
我當然有問宜恬為何要如此陰魂不散,得到的回覆卻是「因為我想」、「好玩」
然後就音訊全無,真是不知道她在想什麼花招
有想過把事情鬧大,乾脆破罐破摔找議員甚至警察來申冤,但我想了想實在沒那個勇氣
我很怕會傷了麗雯的心
我知道她會理解我這次是被威脅的,但上一次呢……
所以我還是不敢跟她說
-------------------------------------
等紅燈時,我看著在副駕駛座沉沉熟睡的女友
被修復好的湛藍色墜飾點綴著她漆黑毛衣的胸口,配上細細的銀鍊相當顯眼
看著我們彼此手上的定情戒指和手鍊,我的臉也莫名熱了起來
『麗雯,要到了喔,下個路口過去一點就差不多了』
「不要叫醒我………我好怕…」
『又不是要把妳抓去賣掉』
「被賣掉還比較好……我說真的…」
『別把我的家人說得像比柬埔寨的壞蛋還兇惡好嗎』
我對像要逃避現實地縮在椅子上,
抓起AI建議穿的奶油白色的短大衣蓋住頭的麗雯發出輕笑
但也不是不能理解她會這麼緊張的緣故
我把車停好,由於遇到塞車,時間已經接近下午四點了
麗雯渾身抖到像要走上刑場似的,看起來真的很可憐,但又頗有趣
『深呼吸,別怕,小彤也在家,妳們一定會聊得很開心』
「嗚……嗯…嘶~~~~呼…嘶~~~~~呼…」
『好點沒?』
「有……好一點…豬豬,可以…再幫我打氣一下……好嗎?」
語畢,麗雯就閉起眼,把臉往我的方向湊來
我解開安全帶,輕輕地在她發抖的唇上給了一吻
結果她卻抓住我的衣領不放我走,吻了好一會才總算不緊張
「好……我可以了,走吧,豬豬」
眼神恢復之前在公司那時的氣勢,麗雯拎起大衣和包包,踏出車外
雖然看到在我家門口等著的我爸媽和小彤還是有些卻步,
握著我的手也因緊張變得冰冰的、掌心真的像她說的滲出汗水,仍勇敢地踏了出去
-------------------------------------
「呃……那個…我……伯父伯母、還有……呃…妹妹,我、我我我我…我…我叫…
蕭……蕭麗雯、呃……那個…我、然後…我的英文名字是Lisa…
然後愛用的遊戲I、ID是楓雪,最、最近都在玩絕地戰兵2,可可可可以加我
不是,我在說什麼……那個……就…
我、我是豬豬…啊不對!對不起喔豬豬,是……是是是阿阿阿阿阿憲,不對!
是憲澤、對,憲澤的女女女女女…女朋友…請、多多指教…」
麗雯渾身發抖、立正站好後就結結巴巴地說完自我介紹,然後猛烈地90度鞠躬
我趕緊扶住身邊用同樣猛烈的力道抬起頭來,導致一陣暈眩站不穩的麗雯
她整天啥都沒吃,不暈才怪
我爸媽則是一陣苦笑後叫她趕快坐下,要小彤拿運動飲料給她,這才舒緩了緊張的氣氛
《麗雯小姐也餓了吧?雖然有些早,但我們邊吃邊聊,小彤啊,先幫姊姊掛外套,
然後先去跟老陳伯伯說先幫我們開爐,肉多點幾盤,妳哥也很久沒吃了》
爸爸如此吩咐後,小彤做了個很誇張的敬禮手勢,就跟著照辦
-------------------------------------
在小彤出發後,我等麗雯上完廁所也準備去餐廳
我和爸媽稍微拉開一點距離,在後面安慰著麗雯
「好丟臉………我好想鑽進地洞裡面…」
『不會啦,至少讓大家留下深刻印象』
「邱憲澤,你在取笑我嗎」
『我哪敢啊,我說的是實話』
「嗚………以後我不敢來了…」
『是喔?那真遺憾呢,這輩子只能吃一次台南的名產,牛肉爐,
跟妳說啊,那是台北沒有,只有在這邊才吃得到的好東西,
尤其是用加了蕃茄熬出來的高湯涮過的溫體牛肉……光是這樣我就能吃好幾碗飯,
要說我這體格是靠牛肉爐養出來的也不為過』
餓了一整天的麗雯已經兩眼發直地盯著我了
「真……真的有那麼好吃…」
『絕對,騙妳的話我雞雞縮小三公分』
「不!那我相信!豬豬的大雞雞!你千萬不可以縮小啊!」
這樣瞎抬槓之後,期待著美食的麗雯總算解除始終緊繃的情緒
拉著我快步趕上走在前頭的爸媽的行列
我也暫時把宜恬給我帶來的威脅陰影拋到腦後
因為這種事情影響吃美食的心情,不只是對犧牲生命的牛不尊重,更會遭天打雷劈的
To be continued……
-------------------------------------
後記
其實這是一、兩年前要用在威育那一對的劇情,後來沒有用到,這次敗部復活
AI真的很強,這次麗雯的穿搭的確是靠他幫忙
不然我哪知道啥是瑪莉珍鞋,看來以後不用想破頭了
https://i.meee.com.tw/oNDGCPh.png




4月要和老婆去台南奇美博物館看埃及展,我也要吃爆牛肉爐
其實我去了台南大概五次也沒吃過,一直很想吃吃看(流口水)
預計兩篇故事在過年假期也會更新
先祝大家新年快樂
--
※ 發信站: 批踢踢實業坊(ptt.cc), 來自: 49.216.40.99 (臺灣)
※ 文章網址: https://www.ptt.cc/bbs/sex/M.1770886595.A.73F.html
※ 編輯: kawazakiz2 (49.216.40.99 臺灣), 02/12/2026 17:26:33
推
02/12 17:36,
2周前
, 1F
02/12 17:36, 1F
→
02/12 17:36,
2周前
, 2F
02/12 17:36, 2F
推
02/12 19:10,
2周前
, 3F
02/12 19:10, 3F
推
02/12 19:11,
2周前
, 4F
02/12 19:11, 4F
推
02/13 01:32,
2周前
, 5F
02/13 01:32, 5F
推
02/13 08:12,
2周前
, 6F
02/13 08:12, 6F
現在埃及展可以預約入場時段,記得先訂好以免擠爆影響觀展品質
https://www.chimeimuseum.org/special-exhibition/68a68f0a422a6/692ea1a77202a
※ 編輯: kawazakiz2 (59.124.95.74 臺灣), 02/13/2026 08:18:17
推
02/13 15:35,
2周前
, 7F
02/13 15:35, 7F
sex 近期熱門文章
PTT兩性男女區 即時熱門文章