PTT
兩性男女區
即時熱門文章
24小時內熱門文章
最新文章
熱門看板
看板列表
我的收藏
最近瀏覽
批踢踢 PTT 搜尋引擎
PTT兩性男女區
/
WomenTalk (女人話題)
[閒聊] 幾十萬現場的可能避難方式
+收藏
分享
看板
WomenTalk
(女人話題)
作者
POLICEHK
(CC)
時間
2小時前
發表
(2025/12/25 18:09)
,
編輯
推噓
0
(
0
推
0
噓
0
→
)
留言
0則, 0人
參與
,
最新
討論串
1/1
https://i.mopix.cc/dryAvz.jpg
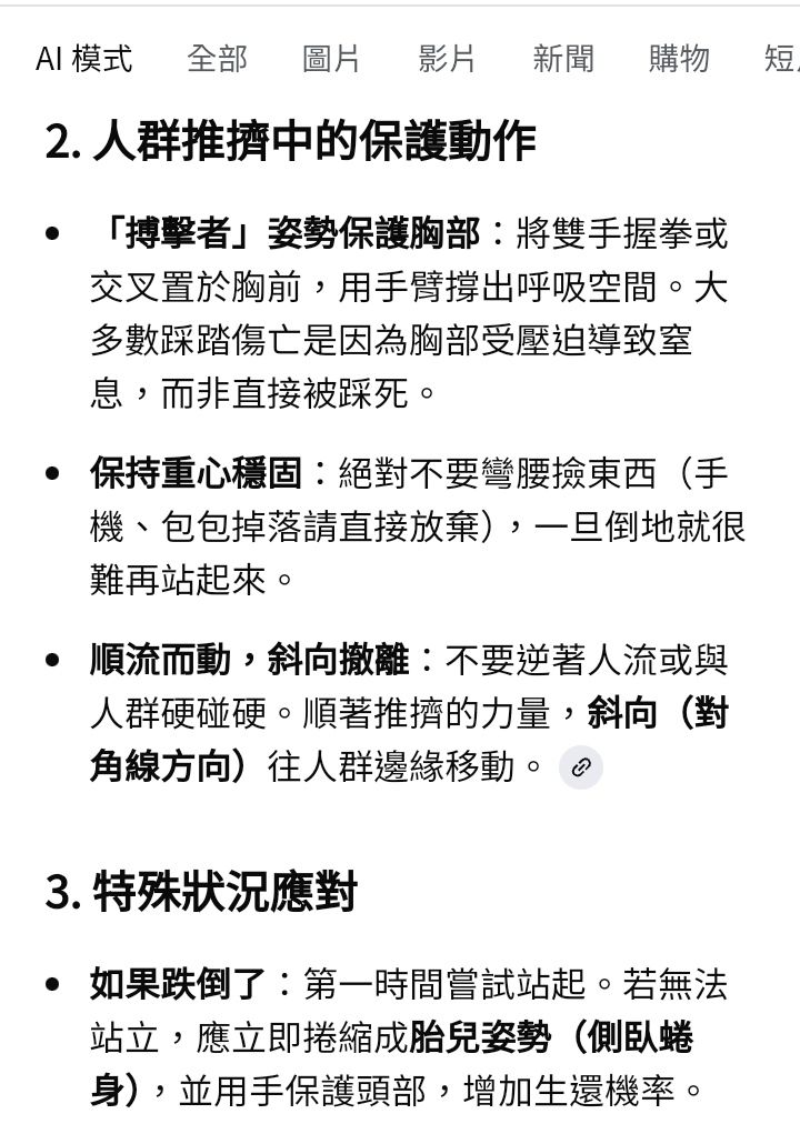
12/19我們的耶誕跨年團就解散勒,人多擁擠的現場避難是非常艱困的,前提是先保護好 自己,不要慌張,人助也要自助 --
※ 發信站: 批踢踢實業坊(ptt.cc), 來自: 101.8.51.215 (臺灣) ※ 文章網址:
https://www.ptt.cc/bbs/WomenTalk/M.1766657378.A.70E.html
‣
返回看板
[
WomenTalk
]
聊天
‣
更多 POLICEHK 的文章
文章代碼(AID):
#1fJGrYSE
(WomenTalk)
更多分享選項
網址:
分享至:
facebook
plurk
twitter
關閉廣告 方便截圖
WomenTalk 近期熱門文章
1
5
[討論] 誠摯的邀請性病仔來吃飯
[
WomenTalk
]
dntm
4小時前
,
12/25
1
16
[閒聊] 女孩們會喜歡男孩帶假錶嗎?
[
WomenTalk
]
dntm
7小時前
,
12/25
3
6
[討論] 今天放假,有夠無聊~~
[
WomenTalk
]
analysis5566
8小時前
,
12/25
3
16
[新聞] 今年股民平均大賺140萬
[
WomenTalk
]
analysis5566
11小時前
,
12/25
3
6
[心情] 祝大家聖誕節快樂
[
WomenTalk
]
wyytwo
19小時前
,
12/25
5
15
[閒聊] 娶越南新娘花費估算 - 2026年
[
WomenTalk
]
b122771
20小時前
,
12/25
1
4
[討論] 雙12的折扣是不是都在詐騙阿
[
WomenTalk
]
a4855858
21小時前
,
12/24
2
5
Re: [閒聊] 你覺得15歲割喉國中生該判刑幾年
[
WomenTalk
]
linlinme5208
23小時前
,
12/24
更多 近期熱門文章 >>
PTT兩性男女區 即時熱門文章
5
9
[問安] 國家鐵道博物館
[
Wanted
]
manqing
6小時前
,
12/25
6
6
[問安] 壞消息
[
Wanted
]
tp6fu0cj84
8小時前
,
12/25
2
13
[豪洨] 給你一隻人面企鵝妹代替女友,你OK嗎?
[
sex
]
tose4433
8小時前
,
12/25
5
7
[閒聊] 鄉民會想看AV版的戀愛實境秀嗎?
[
sex
]
LPbro
9小時前
,
12/25
1
9
[正妹] 阿公都愛的聖誕服務
[
Beauty
]
FWMK2RC6RS
9小時前
,
12/25
6
9
[正妹] 聖誕節快樂
[
Beauty
]
IzumiKonata
10小時前
,
12/25
6
23
[討論] 直男是不是比較不會撩女生?
[
Boy-Girl
]
Alics
11小時前
,
12/25
28
36
[正妹] 據傳因爆乳丟了慈善節目主持
[
Beauty
]
show1209
11小時前
,
12/25
更多 即時熱門文章 >>
‣
返回看板
[
WomenTalk
]
聊天
‣
更多 POLICEHK 的文章
文章代碼(AID):
#1fJGrYSE
(WomenTalk)
關閉廣告 方便截圖